蘑菇视频

中国政府网 | 重庆市人民政府网 无障碍 | 关怀版 你好  请 | 注册

您当前的位置: 蘑菇视频> 政务公开> 法定主动公开内容 > 预算/决算
[ 索引号 ] 11500000009276871K/2023-00148 [ 发文字号 ]
[ 主题分类 ] 体育 [ 体裁分类 ] 财政预算、决算
[ 发布机构 ] 市体育局
[ 成文日期 ] 2023-08-22 [ 发布日期 ] 2023-08-22

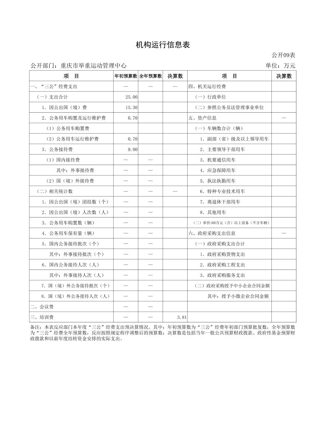
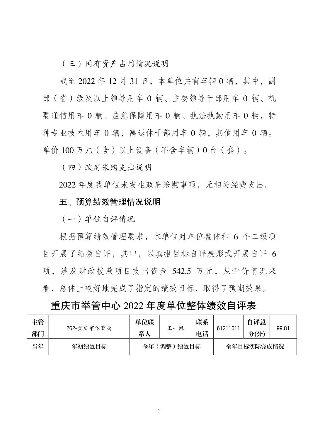
重庆市举重运动管理中心2022年度单位决算情况说明


扫一扫在手机打开当前页