蘑菇视频

您当前的位置: 蘑菇视频>政务公开>法定主动公开内容 > 预算/决算

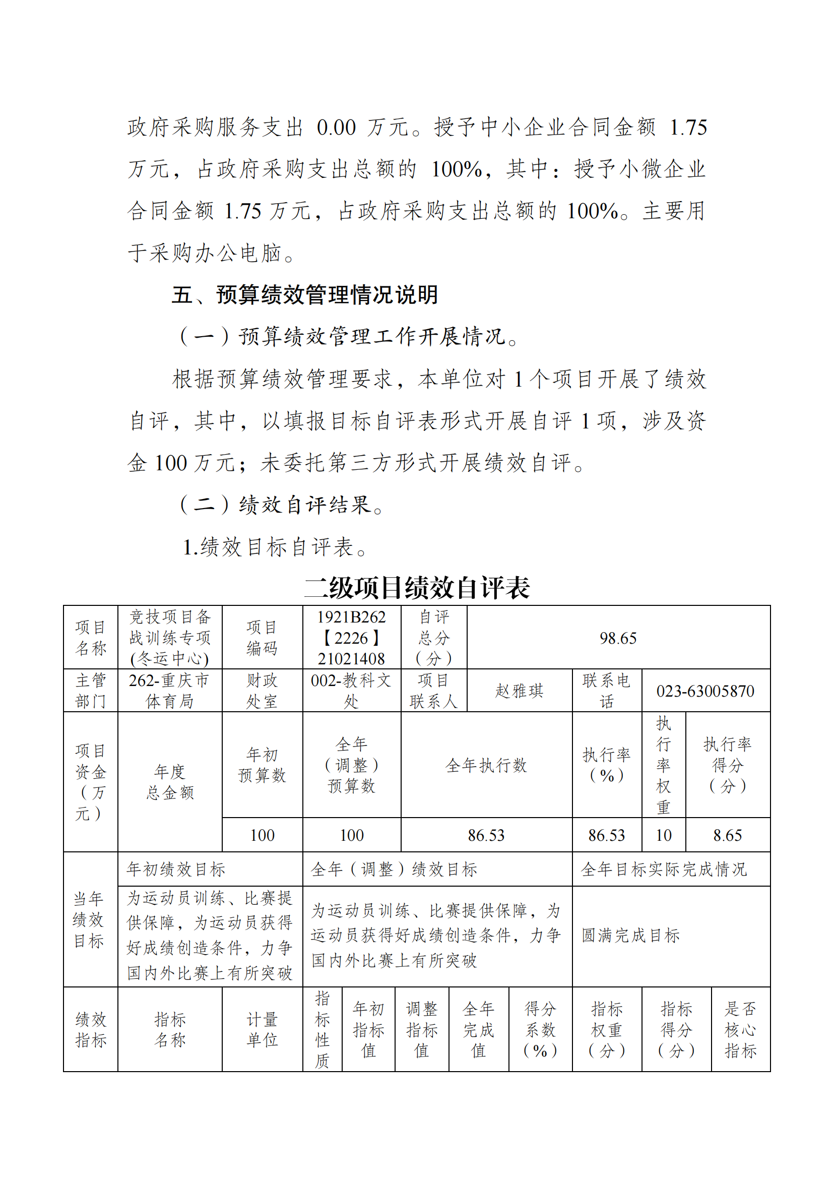
重庆市冬季运动管理中心2021年度单位决算情况说明


蘑菇视频 版权所有     蘑菇视频 主办

ICP备案: 渝ICP备2020011968号     政府网站标识码: 5000000009

渝公网安备   50010302003196号

返回顶部